公司电话:023-89030777
OA
OA
人事系统
人事系统
安全系统
安全系统
资产系统
资产系统
太平洋集装箱业务系统
太平洋集装箱业务系统
船舶GPS监控系统
船舶GPS监控系统
首页
|
加入收藏
|
设为首页
集团分公司
重轮交运游轮分公司
重轮宜昌旅游分公司
重轮东海渝中分公司
重轮庆宜分公司
重轮江海分公司
重轮后勤服务分公司
重轮泸州分公司
重轮四川分公司
重轮乐山分公司
合川三江游船分公司
集团子公司
重庆市客轮有限公司
重庆太平洋国际物流有限公司
重庆中江船业有限公司
重庆太平洋国际保税物流有限公司
重庆凯美特航运有限公司
重庆郭家沱港埠有限公司
乐山重轮旅游船有限公司
宜宾三江游船有限公司
重庆交运游轮有限公司
重庆嘉菱游轮有限公司
重庆重轮航运有限公司
乐山三江游船有限公司
网站首页
关于重轮
企业简介
组织架构
发展历程
展望未来
重轮荣誉
新闻中心
新闻中心
经营领域
客运旅游
集装箱运输
危险化学品运输
滚装物流
散货运输和
重特大件运输
造船工业
企业文化
企业精神
重轮文化
信息公开
公司总部信息公开
所属企业信息公开
党建群团
党的创新理论知识学习专栏
电子商务
电子商务
企业公告
企业公告
企业公告
当前位置:
首页
>
企业公告
> 正文
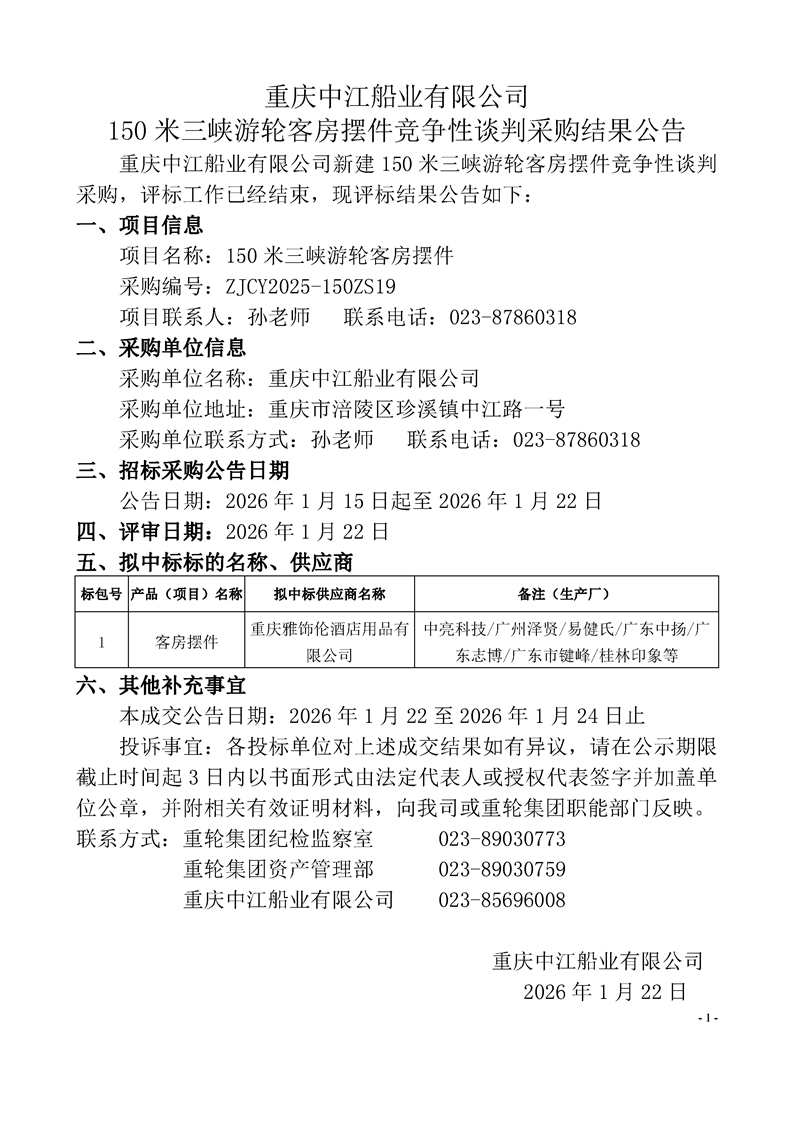
中江船业150米三峡游轮客房摆件竞争性谈判采购结果公告(采购编号:ZJCY2025-150ZS19)
重庆轮船(集团)有限公司 www.cqship.com 2026/1/22 来源: 本站
【字体:
大
中
小
】 【
打印此文
】
网站首页
|
关于重轮
|
联系方式
| |
重庆轮船(集团)有限公司 版权所有
渝ICP备12004062号-1
技术支持:
讯迈科技
渝公网安备 50019002501443号
联系方式
地址:重庆市渝北区财富大道15号高科财富园2号A栋11楼
电话:023-89030777
传真:023-89030766